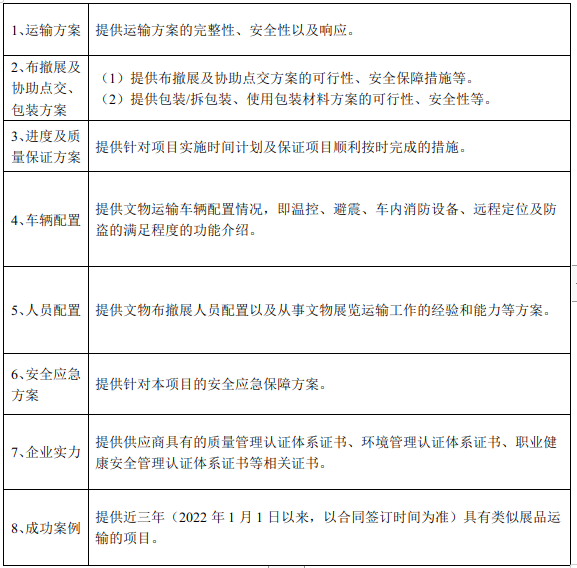
根据我院2025年展览计划的相关工作部署,宁波博物院按照《中华人民共和国文物保护法》及相关文物运输安全管理规定,筹备 “共和国印记——侨心共筑中国梦”华侨文物联展,需从借展博物馆运输珍贵展品,现对 “共和国印记——侨心共筑中国梦”华侨文物联展文物运输服务项目予以采购公示如下: 一、项目概况 项目名称:“共和国印记——侨心共筑中国梦”华侨文物联展文物运输服务 展出时间:拟于2025年11月18日至2026年5 月20 日,具体操作时间以采购人通知为准 展出地点:宁波博物院(宁波帮博物馆馆区) 展品清单:160件套(文件、资料等) 服务内容:“共和国印记——侨心共筑中国梦”华侨文物联展文物运输服务,包含但不限于服务过程中提供所需包装材料、展品包装拆包装、装卸、协助布撤展及点交、提供文物专用运输车辆、代理保险等相关服务 预算金额/最高限价:人民币80000元 本项目需要执行的标准:《文物包装与运输规范》( GB/T 23862-2024) 采购方式:比价商议 二、采购内容 1、本项目不允许转包或分包。 2、供应商须提供“门对门”运输服务,运输路线为:江门市博物馆(中国侨都华人博物馆)——宁波博物院(宁波帮博物馆馆区);宁波博物院(宁波帮博物馆馆区)——中国华侨历史博物馆。江门市博物馆(中国侨都华人博物馆)地址:广东省江门市蓬江区白沙大道西37号;宁波博物院(宁波帮博物馆馆区)地址:浙江省宁波市镇海区庄市街道思源路255号;中国华侨历史博物馆地址:北京市东城区北新桥三条甲一号 3、供应商拟于2025年11 月 9 日前将展品运抵目的地宁波博物院(宁波帮博物馆馆区)(最终操作时间以采购人通知为准),提供专业布展人员协助采购人布展,撤展时间另定。 4、供应商须安排充足的经验丰富的项目人员负责包括运输、包装、布撤展等全过程操作。团队成员需提供承诺函(格式自拟),承诺服务期间均有本企业自有人员完成相应服务,服务人员具备文物、艺术品操作经验;确保项目参与人员诚实可信,无犯罪记录。 5、本项目部分内外包装箱包装材料及包装箱由供应商提供,并应当计入投标总价。包装材料及包装箱制作须符合《文物包装与运输规范》( GB/T 23862-2024)的要求及环保要求,包装箱的标准应为博物馆级别木箱,整体采用环保复合板不低于E1标准。根据文物的特点,能够达到保护文物、适合长途运输的要求。包装箱上需要粘贴封条。 6、起运前供应商须提供专业包装人员进行协助点交、文物包装、装箱、装车。 7、运达后供应商须提供专业包装人员进行文物拆包装、协助点交、布展。 8、供应商须配备充足的文物运输专用车辆,车辆需配备温控、避震、车内消防设备、远程定位及防盗、自带升降尾板等设施;供应商需配备押运车辆及司机。 9、供应商负有运输货物的安全责任。在运输过程中任何展品损失(除法律规定不可抗拒因素外)均由供应商承担。 10、供应商必须按采购人规定的时间和地点,将货物运抵目的地,若在途中发生故障等影响准时到达的情况应自行采取有效措施解决,供应商应及时了解道路路况信息规避一些不必须的封堵情况,若遇高速公路封路,堵车等不可抗拒的特殊情况应及时向采购人报告,想办法尽快到达采购人指定目的地。 11、供应商在结算运输时需向采购人提供运输清单,在得到采购人确认后按要求开具正规运输发票。 12、文物运输路途中未经同意夜间不得行车,文物车过夜场地为当地博物馆,必须是封闭式场地,并配备24小时安全监控。 13、应于操作前提供运输方案、安保方案、时间计划,如遇雷雨天、大风天等特殊情况下的应急预案,在得到采购人批准后遵照执行。如因天气等不可抗力的因素造成运输任务不能按时完成,抵达卸货地,需及时通知采购人,成交供应商享有免责权利,但因成交供应商原因造成的上述情况除外。不得自行改变运输路线、运输方式等,否则,由此造成的损失由成交供应商承担。 14、操作过程中应保证文物的安全,对展品数量是否准确及展品有无破损承担相应的责任,因失职或操作不当造成损失,应承担相应的经济、法律责任。 15、应及时向采购人通报操作进程以及中间发生的各种特殊、突发状况。 16、采购人有权监督成交供应商的全部服务,如有不符合采购人要求之处,成交人应予以改进。对于不适宜包装运输移动的展品,成交供应商同采购人共同研究商讨制定专门的包装运输方案,并签订风险备忘录。 17、在项目实施过程中,成交供应商应严格遵守国家相关保密与安全法律法规,遵循采购人各项安全保密制度和规章。 18、因本项目运输服务内容为文物类珍贵展品,供应商需具有文物运输、布撤展经验,需提供相关服务证明文件(中标通知书或项目合同等盖章文件)。 三、采购要求

四、供应商要求 1、供应商需具有良好的文物运输业绩及信誉,且需具有履行维保合同的专业技术能力。 2、供应商近3年内不存在违反招投标和政府采购相关法律法规的禁止行为,在文物运输和文物包装过程中未发生过重大文物安全事故的单位法人机构均可参加投标。 3、单位负责人为同一人或者存在直接控股、管理关系的不同供应商,不得参加同一品目的竞标。投标人未被列入“信用中国”网站(www.creditchina.gov.cn)“记录失信被执行人或重大税收违法案件当事人名单,未被中国政府采购网(www.ccgp.gov.cn)列入政府采购严重违法失信行为记录名单。 4、参加竞标供应商需在2025年10月22日16:30前提供一次性报价书、相关方案和资质等竞价资料,递交的文件资料需加盖单位公章并装订成册,一式一份文件袋须密封加盖单位公章。报价内容应包括完成本项目发生的全部费用。 5、参加竞标的供应商,需现场提交密封包装的竞标文件,封面需注明竞标项目名称、竞标单位并加盖封印章。提交地点:宁波博物院宁波博物馆馆区(地址:宁波市鄞州区首南中路1000号),联系人:全老师,联系电话:0574-82815535,拒收逾期送达或者未按照文件要求密封包装的文件。 附件一: 《共和国印记文物运输服务》文物运输比价商议分项报价表.docx 附件二: 询价函.doc
|